Ossy Jensen’s mor, Vivi Øelund’s mormor, Tanya’s og Brian’s oldemor

Det store overblik:


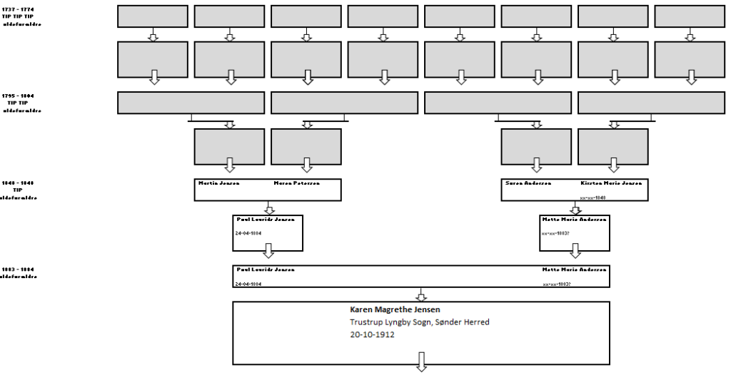
Karen Magrethe Jensen blev født den 30. oktober 1912 (iflg. deres datter Ossy, fastholdt hendes far, at der var fejl i kirkebogen og at det var den 31. oktober 1912).
Karen Magrethe Jensen blev blev født i Trustrup, Lyngby Sogn, Sønder Herred og døbt den 29. december 1912. Faddere ved dåben var Banearbejder Laurids Jensen Hustru Jørgine Nielsen i Aarhus, Arbejdsmand M. Andersens Hustru Julie Nielsen i Trustrup, Banearbejder Ludvig Jensen i Aarhus og barnets fader og moder.
Trustrup ligger på Djursland vest for Grenaa. Følger man landevejen imod øst imod Grenaa kommer man til Aalsø, hvor familien senere flytter ind i ledvogterhuset og hvor Ossy bliver født.
Karen Magrethe Jensens mor og far
Karen Magrethe Jensens mor og far var Mette Marie Andersen og Poul Laurids Jensen, blev gift den 5. november 1904.

Pigen Mette Marie Andersen af Saldrupgaarden, Lyngby Sogn, Sønder Herred, født: Lyngby den 27. september 1883, døbt den 18. november samme år og konfirmeret i Aalsø Kirke den 10. oktober 1897, 21 år. Forældrenes navne: Husejer Søren Andersen og Hustru Kirsten Marie Jensen, Lyngby Mark.
Ungkarl Poul Laurids Jensen af Tirstrup By og Sogn, Sønder Herred, født på Glatved Mark den 24. april 1884, døbt den 18. juni samme år, og konfirmeret i Rosmus Kirke den 17. april 1898, 20 år. Forældrenes navne Afdøde arbejdsmand Martin Jensen og efterladte enke Maren Petersen af Hyllested.
Forlovere Husmand Søren Andersen (Brudens far) af Lyngby Mark, og arbejdsmand Ludvig Karl Kristian Jensen af Trustrup. Anmærkninger: Behørig Attest fra Aalsø Hoed Sogneraad 18/10 1904 og Skriftlig tilladelse til Ægteskab fra Brudgommens moder 2/11 1904.
Karen Magrethe Jensen (midt i billedet) voksede op i hjemmet med sine mange søskende.

Karen Magrethe Jensens mors dåb ifg. Kirkebogen: Mette Marie Andersen, født 27. september 1883, døbt i Trustrup Kirke 18. november 1883, datter af ? Ind– Ar– ? Søren Andersen og ? In– ? Kirsten Marie Jensen i Lyngby 35 år. Faddere Rige Mette Andersen i Aalsrode, Arbejdsmand Jens Jensen i Aalsø, Verner Anders Andersen i Hornaa, Lea– Sa–.

Jeg kan ikke finde Karen Magrethe Jensens far Poul Laurids Jensen i kirkebøgerne. Jeg kan blot se at Karen Magrethe Jensens farmor og farfar var Maren Petersen fra Hyllested og Martin Jensen.


